UX Design Research
Process Reflection
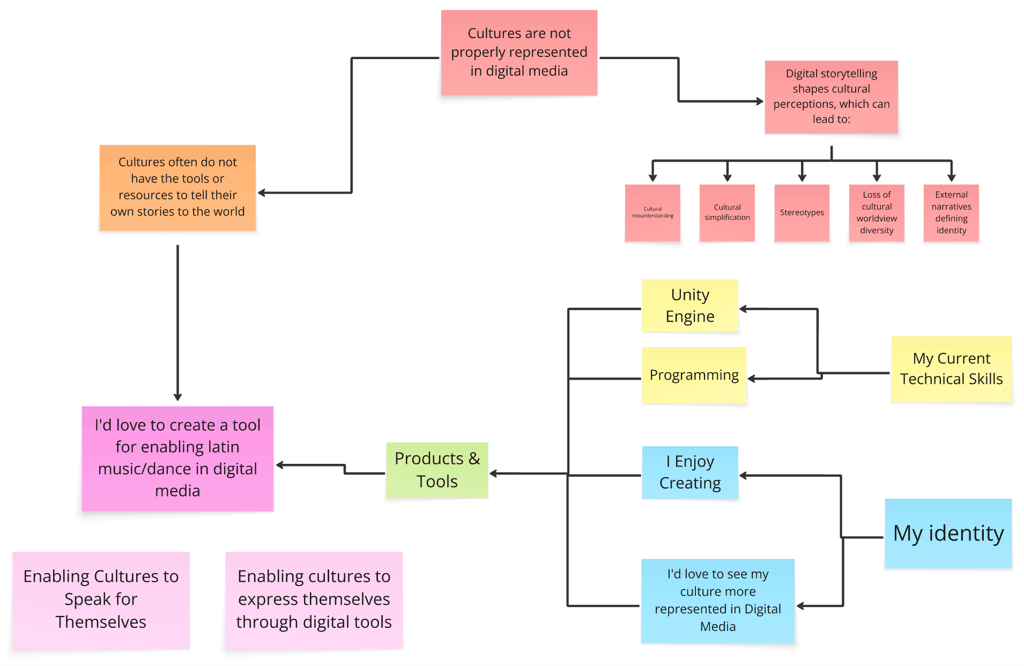
This project helped me slow down and be more intentional about how I approach design and development. Instead of starting from a technical experiment, the project was born from a cultural concern: the lack of proper representation of cultures in digital media, and how digital storytelling shapes perception. Grounding the work in this problem gave clear direction to both the research and the tool I set out to build.
On the technical side, I developed a first version of a tool that analyzes music to extract rhythmic information and uses that data to drive dance animations. The system allows smooth transitions between dance movements and synchronizes them to the rhythm of a song. To build this, I used motion capture to record salsa dance, then divided the performance into individual dance steps. These steps function as a growing library of salsa dance animations that can be reused and recombined.


The technical scope was new to me, took a significant amount of time, and often felt overwhelming—especially when deciding where to focus within such a large system. While I initially wanted something more ready for public release, I realized the tool still needs more work before it can be used comfortably by anyone.
One important realization came from the research and stakeholder input: the feeling that motivated this project was not unique to me. Many people feel that cultures are unable to share their own stories digitally, leading to stereotypes, superficial representations, and the loss of cultural richness. The tool is meant to empower anyone who wants to create digital content using dance and music, regardless of culture or rhythm. I went an extra mile by starting with salsa as my contribution to bringing my own culture into the digital world.
In hindsight, I would have liked to step back from the technical ambition and focus on a simpler but more polished version. With more time, I would continue refining the tool, improving usability, and expanding the animation library so it can better support cultural expression from many different communities.